Our Publications
A track record of interdisciplinary innovation in molecular imaging and drug discovery.
74
Publications
6.1k+
Citations
34
H-index
75%
Corresponding Author
2025
Dynamic Pathophysiological Insight into the Brain by NIR-II Imaging.
S. Chen#, Hao Chen# , X. Li, S. He, K. Shou, K. Qian, Z. Fang, F. Gu, B. Cang*, Z. Cheng*.
Advanced Science. 2025, 12, 16, 2416390.
Full Article
Salvianolic Acid B and Ginsenoside Rg1 Combination Attenuates Cerebral Edema Accompanying Glymphatic Modulation.
Lingxiao Zhang#, Yanan Shao#, Zhao Fang, Siqi Chen, Yixuan Wang, Han Sha, Yuhan Zhang, Linlin Wang, Yi Jin, Hao Chen* , Baohong Jiang*.
Neurosci. Bull. 2025, 41, 1909–1923.
Full Article
Development of a Dual-Modal PET/NIR-II Probe of Urofollitropin for Enhanced Follicle-Stimulating Hormone Receptor-Targeted Imaging in Diverse Tumors.
Yu Sun, Chunrong Qu, Kun Qian, Xiao Zhang, Jun Zhao*, Hao Chen* , and Zhen Cheng*.
Mol. Pharmaceutics. 2025, 22, 10, 6228–6236.
Full Article
Dual-Channel NIR-II Probe for Simultaneous Tracking of Nitric Oxide and Methylglyoxal in Inflammation: Enabling Rapid Drug Efficacy Assessment.
Mengzhen Cheng, Zhong He, Guannan Wang, Yang Yu, Ruihu Song, Ye Qin, Zhiming Wang*, Dean Guo*, and Hao Chen* .
Rapid discovery of drug-introduced multiple organ dysfunction via NIR-II fluorescent imaging.
Pu Jiang, Ruihu Song, Yue Hu, Xin He, Zewei Zhang, Xuemei Wei, Zhiming Wang*, De-an Guo*, Hao Chen* .
Acta Pharmaceutica Sinica B. 2025, 15, 8, 4285-4299.
Full Article2024
Molecular Imaging of Ovarian Follicles and Tumors With Near-Infrared II Bioconjugates.
Y. Wang#, W. Lu#, Z. Chen#, Y. Xiao, Y. Wang, W. Gao, Z. Wang, R. Song, Z. Fang, W. Hu, X. Tong, K. Lee, Z. Pei, M. Xu, F. Zhang, H. Chen* , Y. Feng*.
Adv. Mater. 2024, 37, 2414129.
Full Article
Rimota-Gd: Paramagnetic Probe for In Vivo MRI Studies of the Cannabinoid 1 Receptor Distribution in the Mouse Brain.
Q. Ouyang#, F. Zhao#, J. Ye, M. Xu, S. Pu, W. Hui, X. Gao, X. Zha, Hao Chen, Z. Wang, F. Li, Z. Luo*, K. Wüthrich, G. Thompson*.
ACS Chem. Neurosci. 2024, 15, 23, 4258–4266.
Full Article
Design, synthesis and anticancer activity of β-carboline based pseudo-natural products by inhibiting AKT/mTOR signaling pathway.
L. Lv#, K. Song#, Y. Xiao#, J. Zheng, W. Zhang, L. Li, Y. Wei, Hao Chen, Y. He*, Z. Guo*, S. Nie*.
Bioorg Chem. 2024, 151, 107648.
Full Article
Radioactive ADME Demonstrates ARV-110’s High Druggability Despite Low Oral Bioavailability.
Y. He#, Y. Zheng#, C. Zhu, P. Lei, J. Yu, C. Tang, H. Chen* , X. Diao*.
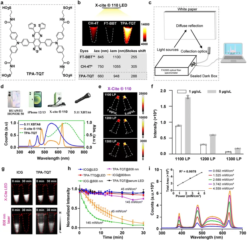
Systematic Structural Modification of Squaraine Dye for Near-Infrared Window One and Two Multiplexed In Vivo Imaging and Photothermal Therapy.
R. Song, Y. Dong, Z. Zhong, Q. Zhao, Y. Hu, M. Lei, P. Lei, Z. Jiang, K. Qian, C. Shi, Z. He, Y. Qin, J. Wang, and H. Chen* .
NIR-II fluorescence imaging without intended excitation light.
A. Ji#, H. Lou#, J. Li, Y. Hao, X. Wei, Y. Wu, W. Zhao*, H. Chen* , and Z. Cheng*.
Chemical Science. 2024, 15, 3339-3348.
Full Article
Molecular Engineering of Bright NIR-I/NIR-II Nanofluorophores for High-Resolution Bioimaging and Tumor Detection in Vivo.
X. Zhou#, Y. Fan#, S. Li, K. Zhang, Y. Pei, Y. Zeng, X. Kang, L. Zhao, H. Chen , Y. Qin, W. Feng*, L. Liu*, Li Wu*.
Nano Letters. 2024, 24, 5, 1792–1800.
Full Article2023
Clinically Translatable Solid-State Dye for NIR-II Imaging of Medical Devices.
D. Li#, H. Shi#, Q. Qi#, B. Chang#, Y. Jiang, K. Qian, X. Guan, P. Kang, N. Ma, Y. Zhang, Z. Zhang, X. Shi, C. Qu, Y. Wu, W. Chen, H. Chen , B. Li, L. Chen, Z. Li, S. Ma, L. Xu, Y. Zhang, J. Tian*, Z. Hu*, W. Jia*, Z. Cheng*.
Advanced Science. 2023, 10, 2303491.
Full Article
The in vivo Drug Delivery Pattern of the Organelle-Targeting Small Molecules.
Z. Fang, H. Chen* .
Advanced Drug Delivery Reviews. 2023, 200, 115020.
Full Article
Hypsochromic Shift Donor-Acceptor NIR-II Dye for High-Efficiency Tumor Imaging.
J. Li#, A. Ji#, M. Lei, L. Xuan, R. Song, X. Feng*, H. Lin*, and H. Chen* .
Rigid and Photostable Shortwave Infrared Dye Absorbing/Emitting beyond 1200 nm for High-Contrast Multiplexed Imaging.
R. Wei#, Y. Dong#, X. Wang, J. Li, Z. Lei, Z. Hu, J. Chen, H. Sun, H. Chen , X. Luo, X. Qian, and Youjun Yang*.
Development of a Novel 18F‑Labeled Probe for PET Imaging of Estrogen Receptor β.
Y. Zhou#, P. Lei#, J. Han, Z. Wang, A. Ji, Y. Wu, L. Zheng, X. Zhang, C. Qu, J. Min, W. Zhu, Z. Xu*, X. Liu*, H. Chen* , and Z. Cheng*.
Spectral and Biodistributional Engineering of Deep Near-Infrared Chromophore.
Y. Dong, X. Lu, Y. Li, W. Chen, L. Yin, J. Zhao, X. Hu, X. Li, Z. Lei, Y. Wu, H. Chen , X. Luo, X. Qian, and Youjun Yang*.
Chinese Chemical Letters. 2023, 108154.
Full Article2022
Molecular Imaging of Matrix Metalloproteinase-2 in Atherosclerosis Using a Smart Multifunctional PET/MRI Nanoparticle.
Y. Tu, X. Ma, H. Chen , Y. Fan, L. Jiang, R. Zhang, Z. Cheng*.
Cell membrane-coated Mesoporous Silica Nanorods Overcome Sequential Drug Delivery Barriers against Colorectal Cancer.
J. Wang#, H. Pan#, J. Li, D. Nie, Y. Zhuo, Y. Lv, N. Wang, H. Chen , S. Guo, Y. Gan, X. Yang*, and M. Yu*.
Chinese Chemical Letters. 2022, 107828.
Full Article
Bioinspired Large Stokes Shift Small Molecular Dyes for Biomedical Fluorescence Imaging.
H. Chen# , L. Liu#, K. Qian, H. Liu, Z. Wang, F. Gao, C. Qu, W. Dai, D. Lin, K. Chen, H. Liu*, and Z. Cheng*.
Science Advances. 2022, 8, 3289.
Full Article
Stable, Bright, and Long-Fluorescence-Lifetime Dyes for Deep-Near-Infrared Bioimaging.
J. Li#, Y. Dong#, R. Wei#, G. Jiang#, C. Yao, M. Lv, Y. Wu, S. H. Gardner, F. Zhang, M. Y. Lucero, J. Huang, H. Chen , G. Ge, J. Chan, J. Chen, H. Sun, X. Luo, X. Qian, and Youjun Yang*.
A Small-Molecule Based Organic Nanoparticle for Photothermal Therapy and Near-Infrared-IIb Imaging.
H. Lou, A. Ji, C. Qu, H. Liu, L. Jiang*, H. Chen* and Z. Cheng*.
Organic Single Molecule Based Nano-Platform for NIR-II Imaging and Chemo-Photothermal Synergistic Treatment of Tumor.
T. Chang, Q. Qiu, A. Ji, C. Qu*, H. Chen* and Z. Cheng*.
Biomaterials. 2022, 287, 121670.
Full Article
Acceptor Engineering for NIR-II Dyes with High Photochemical and Biomedical Performance.
A. Ji#, H. Lou#, C. Qu, W. Lu, Y. Hao, J. Li, Y. Wu, T. Chang, H. Chen* and Z. Cheng*.
Nature Communications. 2022, 13, 3815.
Full Article
A Novel NIR-II Nanoprobe for Precision Imaging of Micro-meter Sized Tumormetastases of Multi-organs and Skin Flap.
H. Lou, A. Ji, C. Qu, S. Duan, H. Liu, H. Chen* and Z. Cheng*.
Chemical Engineering Journal. 2022, 449, 137848.
Full Article
Capillaries Segmentation of NIR-II Images and Its Application in Ischemic Stroke.
Y. Hao, A. Ji, R. Xing, W. Q. Zhu, B. Jiang, Y. Jian* and H. Chen* .
Liver Injury Long-term Monitoring and Fluorescent Image-guided Tumor Surgery Using Self-Assembly Amphiphilic Donor-acceptor NIR-II Dyes.
Q. Qiu, T. Chang, Y. Wu, C. Qu, H. Chen* and Z. Cheng*.
Biosensors and Bioelectronics. 2022, 212, 114371.
Full Article
Development of Mitochondria-Targeted Small-Molecule Dyes for Myocardial PET and Fluorescence Bimodal Imaging.
L. Zheng#, Z. Wang#, X. Zhang, Y. Zhou, A. Ji, H. Lou, X. Liu*, H. Chen* and Z. Cheng*.
2021
Azide-dye unexpected bone targeting for near-infrared window II osteoporosis imaging.
X. Zhang#, A. Ji#, Z. Wang, H. Lou, J. Li, L. Zheng, Y. Zhou, C. Qu*, X. Liu*, H. Chen* and Z. Cheng*.
Smart Self-Assembly Amphiphilic Cyclopeptide-Dye for Near-Infrared Window-II Imaging.
H. Chen , K. Shou, S. Chen, C. Qu, Z. Wang, L. Jiang, M. Zhu, B. Ding, K. Qian, A. Ji, H. Lou, L. Tong, A. Hsu, Y. Wang, D. W. Felsher, Z. Hu*, J. Tian* and Z. Cheng*.
Advanced Materials. 2021, 33, 16, 2006902.
Full Article
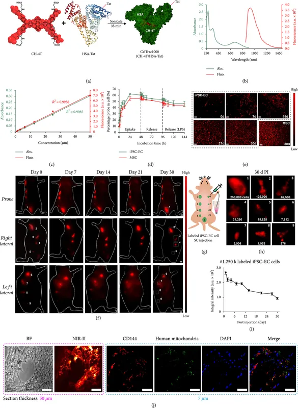
Differential Responses of Transplanted Stem Cells to Diseased Environment Unveiled by a Molecular NIR-II Cell Tracker.
H. Chen# , H. Yang#, C. Zhang, S. Chen, X. Zhao, M. Zhu, Z. Wang, Y. Wang, H. T. Wo, K. Li* and Z. Cheng*.
Research. 2021, 2021, 9798580.
Full Article
Improved functionality of Ligilactobacillus salivarius Li01 in alleviating colonic inflammation by layer-by-layer microencapsulation.
M. Yao, Y. Lu, T. Zhang, J. Xie, S. Han, S. Zhang, Y. Fei, Z. Ling, J. Wu, Y. Hu, S. Ji, H. Chen , B. Berglund, and L. Li*.
npj Biofilms and Microbiomes. 2021, 7, 1, 1–10.
Full Article
Engineering oxaliplatin prodrug nanoparticles for second near-infrared fluorescence imaging-guided immunotherapy of colorectal cancer.
Q. Zhu#, F. Sun#, T. Li, M. Zhou, J. Ye, A. Ji, H. Wang*, C. Ding*, H. Chen , Z. Xu* and H. Yu*.
Acceptor engineering of small-molecule fluorophores for NIR-II fluorescence and photoacoustic imaging.
Y. Li#, H. Zhou#, R. Bi, X. Li, M. Zha, Y. Yang, J. S. Ni, W. H. Liew, M. Olivo, K. Yao, J. Liu*, H. Chen* and K. Li*.
2020
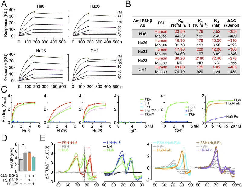
First-in-class humanized FSH blocking antibody targets bone and fat.
S. Gera, D. Sant, S. Haider, F. Korkmaz, T. C. Kuo, M. Mathew, H. Perez-Pena, H. Xie, H. Chen , R. Batista, K. Ma, Z. Cheng, E. Hadelia, C. Robinson, A. Macdonald, S. Miyashita, A. Williams, G. Jebian, H. Miyashita, A. Gumerova, K. Ievleva, P. Smith, J. He, V. Ryu, V. DeMambro, M. A. Quinn, M. Meseck, S. M. Kim, T. R. Kumar, J. Iqbal, M. I. New*, D. Lizneva, C. J. Rosen, A. J. Hsueh, T. Yuen, and M. Zaidi*.
A thiopyrylium salt for PET/NIR-II tumor imaging and image-guided surgery.
X. Zhang#, B. Ding#, C. Qu, H. Li, Y. Sun, Y. Gai, H. Chen , H. Fang, K. Qian, Y. Zhang, Z. Cheng*, and X. Lan*.
Molecular Oncology. 2020, 14, 5, 1089–1100.
Full Article
Non-Invasive Photoacoustic Imaging of In Vivo Mice with Erythrocyte Derived Optical Nanoparticles to Detect CAD/MI.
Y. Liu, T. Hanley, H. Chen , S. R. Long, S. S. Gambhir, Z. Cheng, J. C. Wu, G. E. Fakhri, B. Anvari, and R. T. Zaman.
Scientific Reports. 2020, 10, 1, 1–9.
Full Article
Semiconducting Polymer Nanoparticles as Theranostic System for Near-Infrared-II Fluorescence Imaging and Photothermal Therapy under Safe Laser Fluence.
Y. Yang#, X. Fan#, L. Li#, Y. Yang, A. Nuernisha, D. Xue, C. He, J. Qian*, Q. Hu*, H. Chen* , J. Liu*, and W. Huang.
ACS Nano. 2020, 14, 2, 2509–2521.
Full Article
Cancer cell membrane-coated rare earth doped nanoparticles for tumor surgery navigation in NIR-II imaging window.
X. Zhang#, S. He#, B. Ding, C. Qu, Q. Zhang, H. Chen , Y. Sun, H. Fang, Y. Long, R. Zhang*, X. Lan*, and Z. Cheng*.
Chemical Engineering Journal. 2020, 385, 123959.
Full Article
Tuning the near infrared II emitting wavelength of small molecule dyes by single atom alteration.
K. Qian, C. Qu, X. Ma, H. Chen , M. Kandawa-Schulz, W. Song, W. Miao, Y. Wang*, and Z. Cheng*.
Chemical Communications. 2020, 56, 4, 523–526.
Full Article
Mitochondria-targeted delocalized lipophilic cation complexed with human serum albumin for tumor cell imaging and treatment.
K. Qian, H. Chen , C. Qu, J. Qi, B. Du, T. Ko, Z. Xiang, M. Kandawa-Schulz, Y. Wang*, and Z. Cheng*.
2019
Hierarchically nanostructured hybrid platform for tumor delineation and image-guided surgery via NIR-II fluorescence and PET bimodal imaging.
Q. Zhang, H. Zhou, H. Chen , X. Zhang, S. He, L. Ma, C. Qu, W. Fang, Y. Han, D. Wang, Y. Huang, Y. Sun, Q. Fan, Y. Chen*, and Z. Cheng*.
Mitochondria-targeting fluorescent molecules for high efficiency cancer growth inhibition and imaging.
H. Chen# , J. Wang#, X. Feng, M. Zhu, S. Hoffmann, A. Hsu, K. Qian, D. Huang, F. Zhao, W. Liu, H. Zhang*, and Z. Cheng*.
Chemical Science. 2019, 10, 34, 7946–7951.
Full Article
A proof-of-concept application of water-soluble ytterbium (III) molecular probes in in vivo NIR-II whole body bioimaging.
Y. Ning#, S. Chen#, H. Chen , J. Wang, S. He, Y. Liu, Z. Cheng*, and J. Zhang*.
Quaternary ammonium salt based NIR-II probes for in vivo imaging.
C. Qu, Y. Xiao, H. Zhou, B. Ding, A. Li, J. Lin, X. Zeng, H. Chen , K. Qian, X. Zhang, W. Fang, J. Wu, Z. Deng, Z. Cheng*, and X. Hong*.
Advanced Optical Materials. 2019, 7, 15, 1900229.
Full Article
Controlled Nano–Bio Interface of Functional Nanoprobes for in Vivo Monitoring Enzyme Activity in Tumors.
Z. Sun, K. Cheng, Y. Yao, F. Wu, J. Fung, H. Chen , X. Ma, Y. Tu, L. Xing, L. Xia*, and Z. Cheng*.
ACS Nano. 2019, 13, 2, 1153–1167.
Full Article
Biodistribution, radiation dosimetry, and clinical application of a melanin-targeted PET probe, 18F-P3BZA, in patients.
X. Ma#, S. Wang#, S. Wang, D. Liu, X. Zhao, H. Chen , F. Kang, W. Yang, J. Wang*, and Z. Cheng*.
Journal of Nuclear Medicine. 2019, 60, 1, 16–22.
Full Article2018
Molecular targeted NIR-II probe for image-guided brain tumor surgery.
S. Kurbegovic, K. Juhl, H. Chen , C. Qu, B. Ding, J. Leth, K. Drzewiecki, A. Kjaer*, and Z. Cheng*.
Bioconjugate Chemistry. 2018, 29, 11, 3833–3840.
Full Article
Dual T1 and T2 weighted magnetic resonance imaging based on Gd3+ loaded bioinspired melanin dots.
L. Xu#, S. Hong#, Y. Sun, Z. Sun, K. Shou, K. Cheng, H. Chen , D. Huang, H. Xu*, and Z. Cheng*.
Pilot study of 64CuCl2 for PET imaging of inflammation.
L. Jiang, D. Song, H. Chen , A. Zhang, H. Wang*, and Z. Cheng*.
Epitope-specific monoclonal antibodies to FSHβ increase bone mass.
Y. Ji#, P. Liu#, T. Yuen#, S. Haider, J. He, R. Romero, H. Chen , M. Bloch, S. Kim, D. Lizneva, L. Munshi, C. Zhou, P. Lu, J. Iqbal, Z. Cheng, M. New*, A. Hsueh, Z. Bian, C. Rosen, L. Sun, and M. Zaidi*.
Diketopyrrolopyrrole-based semiconducting polymer nanoparticles for in vivo second near-infrared window imaging and image-guided tumor surgery.
K. Shou#, Y. Tang#, H. Chen# , S. Chen, L. Zhang, A. Zhang, Q. Fan*, A. Yu*, and Z. Cheng*.
Chemical Science. 2018, 9, 12, 3105–3110.
Full Article2017
Synthesis, characterization, and biomedical applications of a targeted dual-modal near-infrared-II fluorescence and photoacoustic imaging nanoprobe.
K. Cheng#, H. Chen# , C. Jenkins, G. Zhang, W. Zhao, Z. Zhang, F. Han, J. Fung, M. Yang, Y. Jiang, L. Xing*, and Z. Cheng*.
ACS Nano. 2017, 11, 12, 12276–12291.
Full Article
Multifunctional biomedical imaging in physiological and pathological conditions using a NIR-II probe.
K. Shou, C. Qu, Y. Sun, H. Chen , S. Chen, L. Zhang, H. Xu, X. Hong, A. Yu*, and Z. Cheng*.
Pilot study of 64Cu (I) for PET imaging of melanoma.
L. Jiang, Y. Tu, X. Hu, A. Bao, H. Chen , X. Ma, T. Doyle, H. Shi*, and Z. Cheng*.
Scientific Reports. 2017, 7, 1, 1–10.
Full Article
A high quantum yield molecule-protein complex fluorophore for near-infrared II imaging.
A. Antaris#, H. Chen# , S. Diao, Z. Ma, Z. Zhang, S. Zhu, J. Wang, A. Lozano, Q. Fan, L. Chew, M. Zhu, K. Cheng, X. Hong*, H. Dai*, and Z. Cheng*.
Nature Communications. 2017, 8, 1, 1–11.
Full Article
Live imaging of follicle stimulating hormone receptors in gonads and bones using near infrared II fluorophore.
Y. Feng#, S. Zhu#, A. Antaris#, H. Chen , Y. Xiao, X. Lu, L. Jiang, S. Diao, K. Yu, Y. Wang, S. Herraiz, J. Yue, X. Hong, G. Hong, Z. Cheng*, H. Dai*, and A. Hsueh*.
Chemical Science. 2017, 8, 5, 3703–3711.
Full Article
Fluorescent enhanced small molecular dye for NIR-II imaging.
H. Chen and Z. Cheng.
2016
A small-molecule dye for NIR-II imaging.
A. Antaris#, H. Chen# , K. Cheng, Y. Sun, G. Hong, C. Qu, S. Diao, Z. Deng, X. Hu, B. Zhang, X. Zhang, O. Yaghi, Z. Alamparambil, X. Hong*, Z. Cheng*, and H. Dai*.
Nature Materials. 2016, 15, 2, 235–242.
Full Article
Novel benzo-bis (1, 2, 5-thiadiazole) fluorophores for in vivo NIR-II imaging of cancer.
Y. Sun#, C. Qu#, H. Chen , M. He, C. Tang, K. Shou, S. Hong, M. Yang, Y. Jiang, B. Ding, Y. Xiao, L. Xing, X. Hong*, and Z. Cheng*.
Chemical Science. 2016, 7, 9, 6203–6207.
Full ArticleDual-modal NIR-II fluorescence and photoacoustic imaging of thyroid carcinoma using EGFR-targeted donor-acceptor chromophore based nanoprobes.
K. Cheng, H. Chen , C. Jenkins, Z. Zhang, Z. Sun, J. Fung, X. Hong, L. Xing, and Z. Cheng.
Society of Nuclear Medicine. 2016.
Full Article2015
64Cu-labeled divalent cystine knot peptide for imaging carotid atherosclerotic plaques.
L. Jiang, Y. Tu, R. Kimura, F. Habte, H. Chen , K. Cheng, H. Shi, S. Sam Gambhir, and Z. Cheng*.
Journal of Nuclear Medicine. 2015, 56, 6, 939–944.
Full Article
Total Synthesis of (±)‐8‐Oxo‐erythrinine, (±)‐8‐Oxo‐erythraline, and (±)‐Clivonine.
M. He#, C. Qu#, B. Ding, H. Chen , Y. Li, G. Qiu, X. Hu, and X. Hong*.
Strained cyclooctyne as a molecular platform for construction of multimodal imaging probes.
Y. Sun, X. Ma, K. Cheng, B. Wu, J. Duan, H. Chen , L. Bu, R. Zhang, X. Hu, Z. Deng, L. Xing, X. Hong*, and Z. Cheng*.
2013
Systematic research on the pretreatment of peptides for quantitative proteomics using a C18 microcolumn.
L. Zhai, C. Chang, N. Li*, D. Duong, H. Chen , Z. Deng, J. Yang, X. Hong*, Y. Zhu*, and P. Xu*.
Proteomics. 2013, 13, 15, 2229–2237.
Full Article
HMDO-promoted peptide and protein synthesis in ionic liquids.
J. Duan, Y. Sun, H. Chen , G. Qiu, H. Zhou, T. Tang, Z. Deng, and X. Hong*.
2012
A simple and straightforward approach toward selective C=C bond reduction by hydrazine.
H. Chen , J. Wang, X. Hong, H. Zhou, and C. Dong*.
Canadian Journal of Chemistry. 2012, 90, 9, 758–761.
Full Article2011
Metal-free direct amidation of peptidyl thiol esters with α-amino acid esters.
H. Chen , M. He, Y. Wang, L. Zhai, Y. Cui, Y. Li, Y. Li, H. Zhou*, X. Hong*, and Z. Deng.
Green Chemistry. 2011, 13, 10, 2723–2726.
Full Article